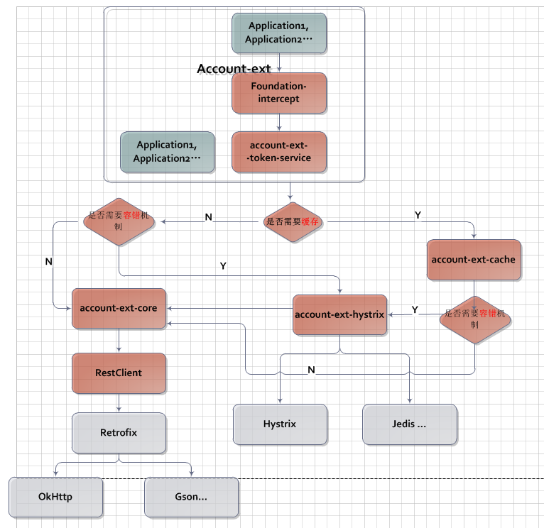
Account-ext是一个对用户中心(Account)常用、重要接口的二次封装。类似于Account-SDK的作用,使用方便,以及减少Account RestAPI代码开发,便于集成Account。不同之处在于加入了缓存这块(比如获取到的token进行缓存),还有通过hystrix来做资源隔绝,容错处理。具体如下:
account-ext 简介

目前包括下面4个模块:
account-ext-core 用来实现调用Account RestAPI,获取相关数据。
account-ext-cache 依赖上面的core包,同时将上面的数据,进行缓存。
account-ext-hystrix 依赖上面的cache包,同时做到了资源隔绝,容错处理。
account-ext-filter RemoteTokenService.java,是Account-SDK中这个类的重写,实现了Spring-OAuth2 中ResourceServerTokenServices接口的实现,。这个类你可以根据自己的需要初始化的时候通过构造方法注入一个AccountService的实例对象进行初始化。
上面这些模块中,core包,cache,以及hystrix包共同点是,都实现了AccountService接口,所以这3个包都能满足对Account RestApi的调用。
<!-- scg maven仓库 -->
<repository>
<id>scg-private</id>
<name>maven-scg-private</name>
<url>http://packages.hccszx.cn/artifactory/maven-scg-private/</url>
</repository>
<dependency>
<groupId>com.glodon.cloud</groupId>
<artifactId>account-ext-spring-boot-starter</artifactId>
<version>1.0.1</version>
</dependency>
如果结合spring-cloud-glodon使用,则通过引入spring-cloud-glodon-dependencies后管理依赖版本即可
<dependency>
<groupId>com.glodon.cloud</groupId>
<artifactId>account-ext-spring-boot-starter</artifactId>
</dependency>
<dependencyManagement>
<dependencies>
<dependency>
<groupId>com.glodon.cloud</groupId>
<artifactId>spring-cloud-glodon-dependencies</artifactId>
<version>2.3.2.RELEASE</version>
<type>pom</type>
<scope>import</scope>
</dependency>
</dependencies>
</dependencyManagement>
使用account-ext-core模块进行自动装配时:
glodon:
account-ext:
core:
accessKeyId: xxxxxx
accessKeySecret: xxxxxx
# 是否开启监控,默认false
enable-metrics-collector: true
使用account-ext-cache模块进行自动装配时:
glodon:
account-ext:
cache:
accessKeyId: xxxxxx
accessKeySecret: xxxxxx
# 是否开启监控,默认false
enable-metrics-collector: true
# redis
redisHost: host-application
# 如果没有可忽略
redisPassword: xxxxx
使用account-ext-hystrix模块进行自动装配时:
glodon:
account-ext:
hystrix:
accessKeyId: xxxxxx
accessKeySecret: xxxxxx
# redis
redisHost: host-application
# 如果没有可忽略
redisPassword: xxxxx
使用account-ext-token-service模块进行自动装配时:
glodon:
account-ext:
token-service:
# 可选项core/cache/hystrix,表示RemoteTokenService由哪个模块进行构造
serviceType: core/cache/hystrix
accessKeyId: xxxxxx
accessKeySecret: xxxxxx
# redis
redisHost: host-application
# 如果没有可忽略
redisPassword: xxxxx
// account-ext-core,account-ext-cache模块自动装配
@Resource
private AccountService<?> service;
// account-ext-hystrix模块自动装配
@Resource(name = "accountExtHystrixService")
private AccountService<?> service;
// account-ext-token-service模块自动装配
@Resource
private RemoteTokenService remoteTokenService;
String serviceToken = service.getServiceToken().getAccessToken();
String applicationAccessToken = remoteTokenService.getApplicationAccessToken().getValue();